熱線:021-66110810,66110819
手機:13564362870

熱線:021-66110810,66110819
手機:13564362870
Perfluorocarbon regulates the intratumoural environment to enhance hypoxia-based agent efficacy
全氟碳調節腫瘤內環境以增強缺氧基劑療效
來源:Nature Communications, Volume 10, Article number 1580, 2019
《自然通訊》,第10卷,文章編號1580,2019年
摘要
這篇論文的摘要指出,缺氧基劑(HBAs)如生物還原前藥(如tirapazamine, TPZ)和厭氧細菌(如沙門氏菌VNP20009)需要可滲透和缺氧的腫瘤內環境才能完全有效,但臨床效果不佳 due to 滲透受限和缺氧不足。研究報道全氟碳納米顆粒(PNPs)能創建持久、可滲透和缺氧的腫瘤微環境,確保HBAs的遞送和激活。PNPs通過抑制血小板活性增強腫瘤滲透性,通過吸收和消耗氧氣增強缺氧,并能長期抑制腫瘤內O2再灌注,增強HBA積累超過24小時。結果表明PNPs與HBAs組合能顯著提高抗腫瘤療效。
研究目的
研究目的是開發一種基于全氟碳的納米療法,通過同時增強腫瘤滲透性和缺氧,解決HBAs在腫瘤中滲透不足和缺氧環境不穩定的問題,從而提高HBAs(如TPZ和沙門氏菌)的療效,并重新點燃缺氧基藥物的臨床研究。
研究思路
研究思路包括制備全氟三丁胺(PFTBA)納米顆粒(PNPs),負載近紅外光敏劑IR780,通過體外實驗評估PNPs的氧吸收和消耗能力(使用Unisense電極測量溶解氧),體內實驗評估PNPs對腫瘤滲透性(如Evans blue積累)、缺氧狀態(如溶解氧變化、HIF-1α表達)的調節,以及與兩種HBAs(TPZ和沙門氏菌VNP20009)組合的療效。研究采用CT26腫瘤小鼠模型,通過靜脈注射PNPs和HBAs,結合激光照射(808 nm)激活光動力療法(PDT),評估腫瘤生長、組織學變化和安全性。
測量的數據及研究意義
1. 氧吸收和消耗數據:來自圖1c。數據顯示PNPs在體外能顯著吸收和消耗氧氣(△[O2]值在PNPs組為-160μM,對照組為-40至-90μM),且可重復循環。研究意義是證明PNPs作為氧納米海綿,能有效創建和維持缺氧環境,為HBAs激活提供基礎。

2. 腫瘤滲透性數據:來自圖2a、2b、2c和圖3a、3b、3c。數據顯示PNPs處理組腫瘤中Evans blue積累顯著增加(約2倍于對照組),且激光照射后進一步改善。研究意義是PNPs通過抑制血小板活性和PDT引起的組織損傷,增強藥物滲透,確保HBAs到達腫瘤核心。


3. 腫瘤缺氧數據:來自圖2d、2e、2f、圖3d、3e、3f、3g、3h、3i。數據顯示PNPs處理組腫瘤溶解氧降低80%,HIF-1α和pimonidazole表達增強,缺氧狀態維持超過24小時。研究意義是PNPs通過氧吸收和PDT消耗氧氣,創建長期缺氧環境,促進HBAs激活。
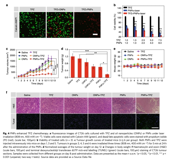
4. HBA療效數據:來自圖4和圖5。數據顯示PNPs與TPZ或沙門氏菌組合能完全抑制腫瘤生長,增加腫瘤細胞凋亡(TUNEL染色),并增強沙門氏菌在腫瘤中的分布(菌落形成單位增加12.7倍)。研究意義是PNPs通過優化腫瘤微環境,顯著提高HBAs的抗腫瘤效果。


5. 安全性數據:來自圖4e、圖5f。數據顯示治療組小鼠體重無顯著變化,血液生化指標在短期內可恢復,表明療法安全性良好。研究意義是PNPs與臨床批準材料兼容,具有轉化潛力。
結論
論文得出結論,全氟碳納米顆粒(PNPs)能通過增強腫瘤滲透性和創建長期缺氧環境,顯著提高缺氧基劑(如TPZ和沙門氏菌)的療效。PNPs通過抑制血小板活性和光動力療法改善滲透,通過氧吸收和消耗維持缺氧,且效果可持續24小時以上。這種組合療法在體內顯示出強大抗腫瘤活性,且安全性良好,為缺氧基藥物的臨床應用提供了新策略。
使用丹麥Unisense電極測量數據的研究意義
使用丹麥Unisense電極測量的溶解氧(DO)數據具有關鍵研究意義。該電極用于實時監測體外和體內氧濃度變化,提供高精度和直接讀數。在體外實驗中(圖1c),數據驗證了PNPs的氧吸收和消耗能力,顯示PNPs能顯著降低溶解氧(△[O2]值-160μM),遠超對照組,證明其作為氧納米海綿的效率。在體內實驗中(圖2d、圖3d、3e),電極直接測量腫瘤內DO,顯示PNPs注射后DO降低80%,且激光照射后缺氧狀態長期維持。這些數據意義在于:1)定量證實PNPs創建缺氧環境的能力,為HBAs激活提供直接證據;2)驗證PNPs的可持續性,支持其長期療效;3)通過實時監測,強化了PNPs調節腫瘤微環境的可靠性,為臨床轉化提供實驗依據。Unisense電極的靈敏性使其成為評估缺氧基療法效果的重要工具。