熱線:021-66110810,66110819
手機:13564362870

熱線:021-66110810,66110819
手機:13564362870
圖3、GO/BCT:Mn.a的第一原理計算及壓電性質分析,超聲刺激下GO/BCT:Mn內部偏振的示意圖。b,BTO晶體結構的幾何表示。本圖闡明了BTO的晶體學排列,突出鋇(Ba)、鈦(Ti)和氧(O)原子的空間定位。c,BTO的態投射圖(DOS,左)和投射態密度圖(PDOS,右)。這些圖示展示了電子態在不同能級上的分布,特別關注原子軌道在費米能級附近的貢獻。d,GO/BTO晶體結構的綜合表示。此圖強調了GO層與晶體結構內BTO粒子之間的界面和鍵合特性。E,GO/BTO的DOS(左)和PDOS(右)示意圖。這些圖示突出了GO引入引發的BTO電子結構變化,特別強調了費米能級電子態的變化,表明電子性質的變化。f,GO/BCT晶體結構的幾何表示。本圖展示了GO/BCT復合結構的結構,其中GO框架與BCT集成。g,GO/BCT的DOS(左)和PDOS(右)示意圖。這些圖提供了關于GO與BCT集成如何影響復合材料電子性質的全面比較分析。h,GO/BCT:Mn晶體結構的幾何表示。該圖強調了Mn在GO/BCT矩陣中的摻入位置,對于理解Mn摻雜對復合材料性質的空間分布及潛在影響至關重要。I)GO/BCT:Mn的DOS(左)和PDOS(右)示意圖。顯示了Μ摻雜導致的電子結構變化,特別是在費米能級附近,顯示導電性和共價性質的變化。j,GO/BTO和GO/BCT:Mn的紫外-可見光(UV–Vis)漫反射光譜(DRS)光譜及其能隙分析。k,GO/BTO和GO/BCT:Mn的紫外光電子光譜(UPS)光譜及其價帶分析。l,由PFM分析的單個GO/BTO納米粒子和單個GO/BCT:Mn納米粒子的d33壓電系數。m,超聲觸發下GO/BCT:Mn的能級變化和電子傳遞示意圖。n,超聲觸發下GO/BCT:Mn生成氫氣機制的示意圖及測試氫電極生成氫的實驗裝置。o,不同組(對照組和實驗組:GO/BTO、GO/BCT、BCT:和GO/BCT:Mn)在超聲觸發(1.5 W/cm2,1 MHz,50%占空比)下氫的產生。
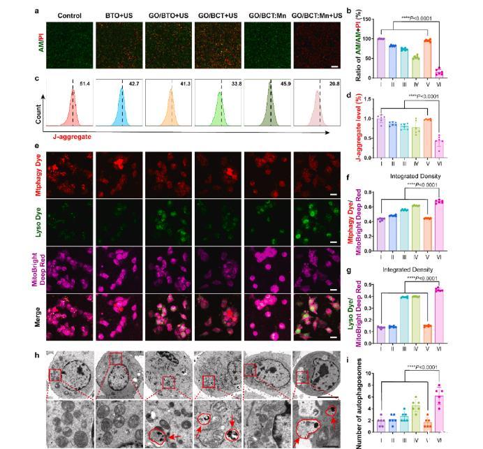
圖4、Go/BCT:Mn MDM與CT26細胞的相互作用。a,CT26細胞與不同PZNPs共培養的CT26細胞(從左到右,對照組和實驗組:BTO+US、GO/BTO+US、GO/BCT+US、GO/BCT:Mn和GO/BCT:Mn+US)共培養12小時后,CT26細胞共培養12小時后,進行活/死染色(1.5 W/cm2,1 MHz,50%占空比)。處理后的細胞用AM(活細胞,綠色)和PI(死亡細胞,紅色)染色。比例尺:200微米b,AM/AM+PI熒光定量,見圖a。c,CT26細胞通過超聲波處理不同PZNP(1.5 W/cm2,1 MHz,占空比50%)處理,隨后進行線粒體膜電位變化的流式細胞術分析。流式細胞術分析顯示CT26細胞線粒體膜電位(以形成J-聚集體數量表示)發生變化。d,流式細胞術中J-聚集體的相對定量。e,評估PZNPs孵育和超聲刺激后CT26細胞絲足吞噬作用。比例尺:20微米。f,自噬體與線粒體比值定量。溶酶體與線粒體比值的定量分析。g,溶酶體與線粒體比值的定量分析。h,TEM用于評估PZNP孵育和超聲刺激后CT26細胞自噬體形成。
圖5、GO/BCT:Mn MDM與腫瘤球的相互作用。a,腫瘤球體建模示意圖。b,腫瘤球體對GO/BCT:Mn攝取的時間依賴分析。圖示腫瘤球體在0、1、2、4、8和12小時時對RhB-GO/BCT:Mn(紅色)的攝取情況。比例尺:20微米。c,使用Hypoxy探針對腫瘤球組織進行缺氧成像。探針的信號強度(綠色)突出顯示低氧濃度區域,表明腫瘤組織通常存在缺氧微環境。刻度條:20微米,RhB-Go/BCT:Mn超聲刺激后腫瘤球體中活性氧(ROS)生成。圖示了在腫瘤球體共培養RhB-GO/BCT:Mn(紅色)12小時并進行超聲刺激(1.5 W/cm2,1 MHz,50%占空比,3分鐘)后,腫瘤球體中活性氧(綠色)的產生情況。比例尺:20μm。e,超聲刺激后壓電納米粒子對腫瘤能量代謝影響的示意圖。f,腫瘤領域中不同PZNPs(對照組和實驗組:BTO+US、GO/BTO+US、GO/BCT+US、GO/BCT:Mn、GO/BCT:Mn+US)刺激腫瘤球體中的NAD+/NADH比值。g,不同PZNPs超聲刺激后腫瘤球體中蘋果酸鹽濃度,不同PZNPs超聲刺激后腫瘤球體中草酰乙酸酯濃度。i,不同PZNPs超聲刺激后腫瘤球體ATP濃度。j,不同PZNP超聲刺激后腫瘤球體呼吸鏈復合物I-V的活性。
結論與展望
本研究開發了一種新型聲動力激活的蘋果酸耗竭調節劑,命名為GO/BCT:Mn,用于實現腫瘤代謝重編程與抗腫瘤免疫的協同激活。該納米平臺由氧化石墨烯(GO)與鈣/錳共摻雜的鈦酸鋇復合而成,具有優異的壓電催化性能和生物相容性。在超聲刺激下,GO/BCT:Mn內部產生空間電荷分離,生成高活性的電子-空穴對:其中還原性電子將質子(H?)還原為氫氣(H?),降低線粒體膜電位(MMP),發揮氣體治療作用;而氧化性空穴則將NADH氧化為NAD?,抑制草酰乙酸向蘋果酸的轉化,從而阻斷蘋果酸/天冬氨酸穿梭通路。蘋果酸作為三羧酸循環中的關鍵中間體,對維持線粒體膜電位和腫瘤細胞能量代謝至關重要。其耗竭導致線粒體功能障礙,誘發線粒體自噬、去極化及腫瘤細胞凋亡。在CT26結腸癌小鼠模型中,GO/BCT:Mn聯合超聲治療顯著抑制腫瘤增殖(Ki67下調)、血管生成(VEGF、CD31減少)和缺氧(HIF-1α降低),同時促進細胞凋亡。更重要的是轉錄組學和流式細胞術分析顯示,該策略有效激活抗原呈遞、T細胞活化等免疫相關通路,并顯著增加腫瘤內CD4?/CD8?T細胞和成熟樹突狀細胞的浸潤,表明代謝擾動可有效增強抗腫瘤免疫應答。該研究構建了一種精準、非侵入性的超聲響應型納米平臺,通過壓電催化同步實現“代謝干預–免疫激活”雙重調控,為發展高效、安全的集成式腫瘤治療策略提供了新思路。本研究工作建立了一種精確的超聲響應納米平臺,將氧化還原介導的代謝破壞與免疫激活結合,為整合代謝-免疫癌治療提供了有前景的策略。unisense氫電極提供的數據直接證明了GO/BCT:Mn納米材料在超聲觸發下具有顯著的壓電催化產氫能力。通過對比不同納米材料的產氫量,unisense微電極的數據有力地證明了Ca/Mn共摻雜以及與GO復合(即GO/BCT:Mn)能顯著增強材料的壓電催化性能,使其優于傳統的BTO或單一摻雜/復合的材料。
相關新聞