熱線:021-66110810,66110819
手機:13564362870

熱線:021-66110810,66110819
手機:13564362870
背景介紹:致病性腸桿菌的毒力和一線免疫細胞(特別是中性粒細胞)的存活和功能受到氧(O2)的高度調控。最致命的腸道菌(志賀氏菌屬、李斯特菌屬、沙門氏菌屬、致病性大腸桿菌屬和鼠疫耶爾森菌屬)都能很好地適應這些變化的微環境,這表明對不同O2水平的適應性是其感染能力的一個重要選擇優勢。腸粘膜內的志賀氏桿菌感染缺氧是通過缺氧報告基因EF5在結腸粘膜內誘導的。在對致病性腸桿菌在腸道定殖過程中,從缺氧的管腔到充氧的組織,面臨不同的氧濃度(O2)水平。
本論文的研究人員以弗氏志賀氏桿菌為模型,證明了上皮細胞的侵襲是由O2以一種依賴于分泌系統的方式促進的。而對病原體對組織氧合調節的適應仍然未知。研究人員應用氧氣微電極系統對單細胞分布和組織氧合的評估,研究發現在感染過程中結腸粘膜的氧氣被弗氏志賀氏桿菌的好氧習性所消耗,而非宿主中性粒細胞,從而導致了低氧感染灶的形成。研究證明這一過程是由III型分泌系統失活的感染組織,有利于定殖。從而確定了支持感染性缺氧誘導的分子機制,獲得關于腸致病菌是如何優化其定殖能力,使其在感染期間能夠控制組織氧合。
Unisense微電極系統的應用
O2微電極傳感器(H2‐500,Unisense)用于志賀氏桿菌體的直接氧消耗測量。使用unisense微剖面研究系統(Unisense)和穿刺針式微電極傳感器(OX-NP)。在氣密玻璃可戳管(BD真空采集器)中進行直接氧消耗定量。使用Unisense傳感器跟蹤記錄器軟件記錄數據。具體測試過程是,首先在厭氧柜(MiniMACS DG250;Don Whitley)中打開玻璃管30分鐘,以確保從管(缺氧大氣)中去除所有外源氧的痕跡。隨后用2毫升培養基填充這些培養管,并在37°C和pO2=40 mmHg(5%O2)的缺氧室內預穩定。在接種之前,在類似的條件下培養細菌(弗氏志賀菌5a野生型和突變株、大腸桿菌、鼠傷寒沙門氏菌、單核細胞增多癥桿菌、金黃色葡萄球菌或干酪乳桿菌),直到OD600=0.3。細菌單獨或與中性粒細胞一起在RPMI 1640+10 mM HEPES中以指示濃度重新懸浮。當DPI以25μM的最終濃度添加時,fMLP(趨化肽和N-甲酰基肽受體(FPR)的特異性配體)(Sigma-Aldrich),以1μM的最終濃度添加。隨著時間的推移,使用unisense的氧氣微電極對試管內直接進行O2定量測試,并在細菌或細胞接種后立即開始。
實驗結果
研究結果表明侵襲性病原體對不同氧氣水平的適應是組織定殖的必要條件。而非兼性厭氧菌的致病微生物是非侵入性的。致病性腸桿菌消耗氧氣可能被視為一種社區行為,例如結腸炎癥模型中的氧氣可用性和細菌對這些病理生理環境的適應。研究發現在腸道定殖過程中,弗氏志賀菌通過有氧呼吸消耗腸道粘膜中的氧氣以促進其定殖。氧氣促進了弗氏志賀菌對上皮細胞的侵襲,這一過程依賴于III型分泌系統,但弗氏志賀菌如何適應組織中的氧化環境尚未明確。在腸道定殖過程中,弗氏志賀菌通過其有氧呼吸作用消耗結腸粘膜的氧氣,導致感染位點形成低氧環境。上述過程無需中性粒細胞的參與且抑制弗氏志賀菌的III型分泌系統的活性可促進低氧環境的形成。弗氏志賀菌與免疫細胞的互作主要發生在無氧條件下。
圖1、缺氧是由志賀氏菌在感染灶內特異性誘導的。a)用EF5報告基因法檢測感染S.flexneri 5a pGFP株(綠色)后8 h豚鼠結腸粘膜組織的缺氧情況.b)結腸粘膜的缺氧情況。EF5水平被報道為所有對齊剖面(粗線)±s.d(陰影區域)相對于組織深度的平均值(n=128、61和48個剖面,分別適用于M90T、未感染(UI)和無EF5條件)。C)通過定量圖像分析檢測到單個細菌,并將其中兩個種群定義為S.flexneri.d)檢測感染后8小時結腸粘膜內聚集和分散的細菌群.e,f)通過定量圖像分析比較單個分散和聚集的細菌水平的缺氧水平(在e中成像,在f中定量).g)單個中性粒細胞(橙色圓點),染色骨髓跟蹤,定量圖像分析定位于組織.h)與分散的細菌相比,中性粒細胞更接近聚集的細菌。i)在中性粒細胞周圍檢測到的缺氧(EF5)水平(在五個最接近的地方的平均值)在聚集的細菌周圍要高于分散的細菌。
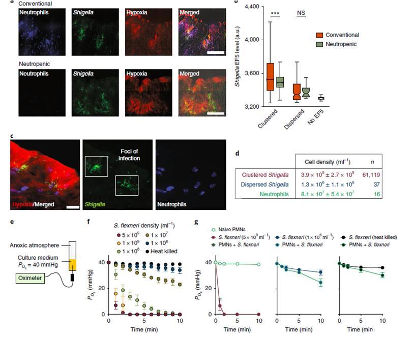
圖2、感染組織中嗜中性粒細胞對O2耗竭不是必需的,這主要是由志賀氏菌的有氧呼吸引起的。a)感染后8小時,在常規和中性粒細胞減少豚鼠結腸粘膜中檢測到弗氏志賀菌(綠色)感染灶。用Myelotracker-Dylight405標記中性粒細胞(藍色),抗ef5-cy3免疫檢測低氧(紅色)。b)在同一范圍內聚集細菌周圍的缺氧水平。c-d)將聚集的(感染部位)和分散的弗氏志賀菌(綠色)群體的細胞密度可視化(c)并在體內定量(d)。e)使用氧氣微電極在RPMI 1640+10mm HEPES的培養基中測定體外耗氧量,在缺氧條件下密封的試管中穩定在40 mmHg(低氧室).f)按指示濃度(t=0)接種成指數增長的細菌培養物,在體內(d)或在5×109熱處理的S.flexneri存在的情況下計算周圍聚集和分散的種群密度。O2消耗率(O2分壓)弗氏志賀菌的細菌密度相關。g)同時存在弗氏志賀菌和中性粒細胞的O2消耗率(O2分壓表示)。
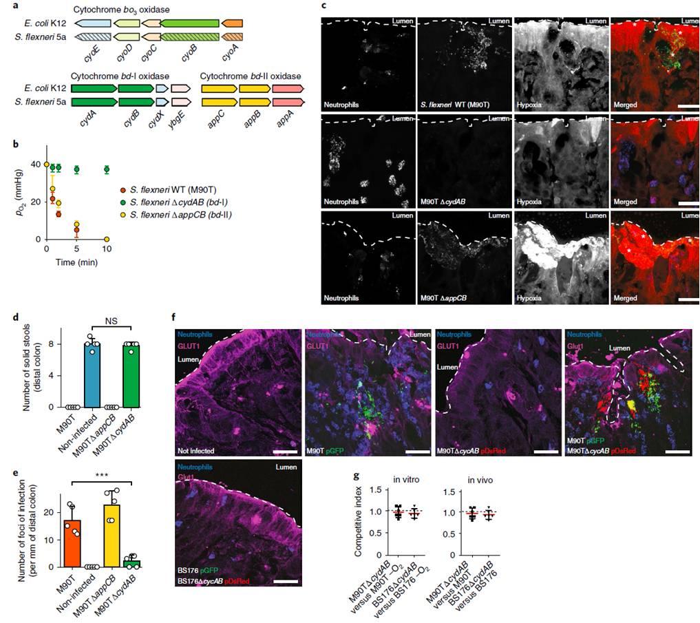
圖3、缺氧誘導和體內弗氏志賀菌對結腸粘膜的高效定殖需要通過有氧呼吸消耗腸道粘膜中的氧氣。a)細胞色素氧化酶(bo3、bd-I和bd-II)編碼大腸桿菌K12和弗氏志賀菌5a基因的遺傳結構。B)弗氏志賀菌ΔcydAB(bd-I)無法消耗試管內氧氣(培養基為RPMI 1640+10Nmhepes),其氧分壓穩定在PO2=40毫米汞柱,在O2存在下會受到增長的缺陷。c)弗氏志賀菌ΔcydAB(bd-I)(綠色)是體內無毒的,和WT型、ΔappCB型相比(bd-II),突變菌株8 h后感染。用ef5-cy3抗體(紅色)和Myelotracker-Dylight405檢測缺氧和中性粒細胞(藍色)。白色星號表示感染灶。d)組織感染ΔcydAB應變不發炎與WT型菌株應變相比,所表示在結腸內腔內固體糞便的存在。E)與WT株相比,感染ΔcydAB株的組織中的感染灶數量顯著減少.f)在弗氏志賀菌(綠色)感染8小時后,用單克隆抗體(品紅)檢測GLUT1。G)在體外共培養(O2條件)和豚鼠體內共感染(管腔和結腸粘膜)中測定了M90T/M90TΔcydAB和BS176/BS176ΔcydAB競爭指數。
圖4、弗氏志賀菌T3SS在結腸粘膜中是不活躍的,支持感染病灶擴展。a,b)在剛果紅(CR;0.01%)存在的情況下,使用活性受體pTSAR16在體外證實了弗氏志賀菌T3SS1的氧依賴性調制(a中成像,b中量化)。c)在感染后8h,在體內單個細菌水平上,對弗氏志賀菌T3SS形成的缺氧感染灶中的T3SS的活性進行評估。d)Z-stack圖像系列顯示了T3SS活躍的細菌(白色標簽)和T3SS不活躍的細菌(橙色星號)。e)結果的量化顯示在圖d中。大多數在缺氧感染灶內檢測到的弗氏志賀菌pTSAR個體細菌有一個不活躍的T3SS。
圖5、用大腸埃希菌、鼠傷寒沙門氏菌、單核細胞增生李斯特菌、鼠疫耶爾森菌(兼性厭氧菌)結合unisense氧氣微電極來評估耗氧率,在指定的細胞密度下評估氧分壓。
結論與展望
本論文主要研究了關于在腸道定殖過程中,腸道致病菌-弗氏志賀菌是如何通過有氧呼吸消耗腸道粘膜中的氧氣以促進其定殖。研究人員使用了unisense氧氣微電極(OX-NP針式微電極)研究致病性腸桿菌在腸道定殖過程中氧的消耗,研究發現從缺氧的管腔到充氧的組織,都會面臨不同的氧濃度(O2)水平。通過對所測試獲得的氧濃度的數據跟蹤,發現弗氏志賀菌通過有氧呼吸消耗腸道粘膜中的氧氣以促進其定殖。氧氣促進了弗氏志賀菌對上皮細胞的侵襲,而這一過程依賴于III型分泌系統,并且無需中性粒細胞的參與且抑制弗氏志賀菌的III型分泌系統的活性可促進低氧環境的形成。這也說明了弗氏志賀菌與免疫細胞的互作主要發生在無氧條件下。從上述的研究結果中可以看出,unisense氧氣微電極在研究人員得出關于感染性致病菌的缺氧誘導的分子機制中提供了重要的數據支持,并很好的解釋了腸致病菌是如何優化定植能力,使其在感染期間能夠控制組織氧合過程。